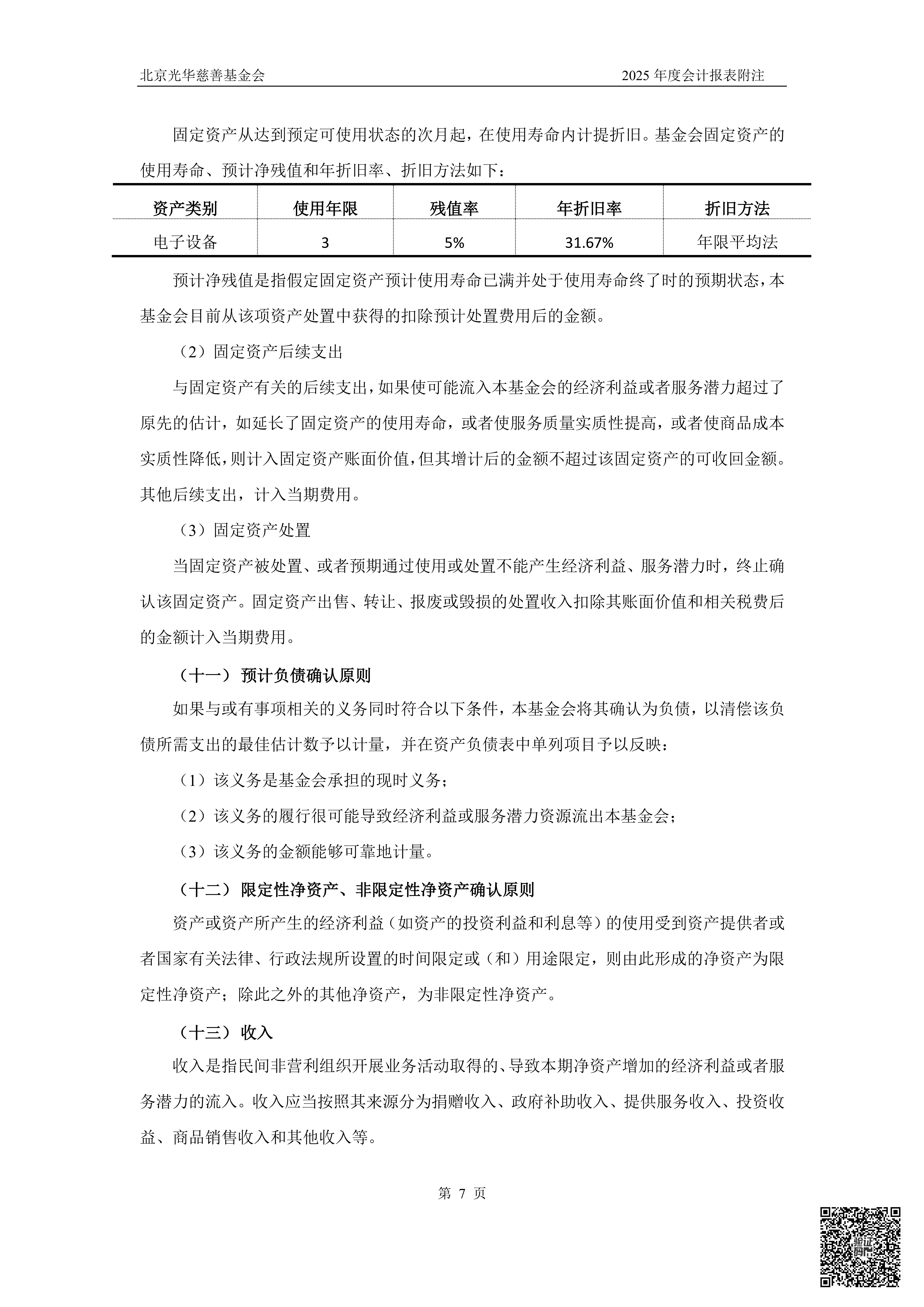
创业加油站
光华社区
蒲公英
光华之桥
信息中心
原BCF
注册
登录
问答
创业社区
创业学堂
讲师团
我
关于
退出
光华网
创业学堂
⁄
创业论坛
⁄
问答
⁄
导师团
注册
登陆
关于我们
联系我们
加入我们
隐私申明
用户条款
BCF章程(2021)
BCF理事会
BCF制度汇编
BCF财务管理制度
BCF信息披露管理办法
BCF工作报告(2025)
BCF专项信息审核报告(2025)
BCF审计报告(2025)
BCF接受监督管理情况的说明(2025)
BCF工作报告(2024)
BCF专项信息审核报告(2024)
BCF审计报告(2024)
BCF接受监督管理情况的说明(2024)
BCF工作报告(2023)
BCF专项信息审核报告(2023)
BCF审计报告(2023)
BCF接受监督管理情况的说明(2023)
BCF工作报告摘要(2022)
BCF专项信息审核报告(2022)
BCF审计报告(2022)
BCF接受监督管理情况的说明(2022)
BCF工作报告摘要(2021)
BCF专项信息审核报告(2021)
BCF审计报告(2021)
BCF接受监督管理情况的说明(2021)
BCF工作报告摘要(2020)
BCF专项信息审核报告(2020)
BCF审计报告(2020)
BCF接受监督管理情况的说明(2020)
BCF工作报告摘要(2019)
BCF专项信息审核报告(2019)
BCF审计报告(2019)
BCF接受监督管理情况的说明(2019)
BCF工作报告摘要(2018)
BCF专项信息审核报告(2018)
BCF审计报告(2018)
BCF接受监督管理情况的说明(2018)
BCF专项信息审核报告(2017)
BCF审计报告(2017)
BCF履行年度报告义务告知书(2017)
BCF履行年度报告义务告知书(2016)
BCF工作总结(2015)
BCF专项信息审核报告(2015)
BCF审计报告(2015)
BCF年检结论通知书(2015)
BCF审计报告(2014)
BCF年检结论通知书(2014)
BCF专项信息说明(2013)
BCF审计报告(2013)
BCF审计报告(2025)
×
关闭
提示